Many thanks to Derek Hsue (@derek_hsue), trach.eth (@tracheopteryx) and Dennison Bertram (@DennisonBertram) for reviewing this article and for their valuable comments and additions.
Introduction
DAOs, or Decentralized Autonomous Organizations, are a developing concept that has rapidly grown in recent years. It has found its application primarily in the DeFi landscape, providing a strong bond between social interaction and on-chain execution. DAOs represent a new way for organizational contributors to work toward a common goal.
Nowadays, the DAO landscape has a variety of forms and approaches, some more focused on on-chain processes and some less. For example, there is Compound on one end and Coordinape on the other. Coordinape is at the edge of what might be called a DAO, and it’s operated with decentralized decision-making and uses a gnosis safe. Still, there is no governance token, and most things are worked out off-chain via DAO-like processes. At the same time, Compound tries to minimize any off-chain activities to affect the governance process. Thus there is no single answer to what should prevail: on-chain or off-chain processes. But once a DAO becomes a more complex entity that produces a product or service involving creativity and innovation, it inevitably causes off-chain or social aspects to arise within DAO. In this article, we will focus on off-chain processes since we believe it’s a more questionable part of the DAO environment.
Governance, as one of the main DAO processes, is not only voting over proposals; it is an off-chain interaction of hundreds or thousands of different actors with different goals, intentions, and voting power. Thereby, an important question arises - What is decentralization in terms of a DAO, and how can we measure it?
What is Decentralization?
The DAO is a novel concept, and there is no surprise that the exact definition of decentralization remains unclear. A good definition proposed by @tracheopteryx reads, “DAO is a decentralized network of autonomous agents coordinating resources with cryptographic fidelity.” In general, decentralization is characteristic of a system where the power is distributed among numerous individuals. The same definition can be rephrased from the point of responsibility - no single center of authority makes decisions and maintains responsibility over the group’s process.
Vitalik Buterin has introduced a unique view of decentralization. According to his definition, the main characteristics of decentralized systems are fault tolerance and the ability to deter attacks or collusion. Decentralization is laid across several dimensions:
- An architectural dimension: how many computers the system includes.
- A political dimension: how many actors control those computers.
- A logical dimension: the system’s interfaces and data structures.
Another definition comes from the legal environment. In 2018, the director of the SEC’s Division of Corporation Finance, William Hinman, applied the concept of investment contracts to digital assets. He proposed conditions for decentralization - “If the network on which the token or coin is to function is sufficiently decentralized - where purchasers would no longer reasonably expect a person or group to carry out essential managerial or entrepreneurial efforts - the assets may not represent an investment contract.”
Sufficient Decentralization
Regulatory bodies in the U.S. and E.U. are researching the decentralized landscape and trying to adopt new mechanisms for oversight. According to Hinman’s statement, we can speak of sufficient decentralization in terms of the “Howey test,” a four-pronged analysis that the U.S. Supreme Court devised in the 1946 case, SEC v. W.J. Howey Co.
The Supreme Court concluded that an investment contract is where the transaction (1) involves an investment of money (2) in a common enterprise (3) with a reasonable expectation of profit (4) solely based upon the efforts of others.
The fourth prong is the most interesting for us since it allows a DAO to get around the “Howey test.” If that person that holds governance tokens reasonably expects to profit from the uncoordinated efforts of a broad range of people, that prong should not be satisfied. Thus to determine whether the DAO is sufficiently decentralized, we need to ensure that there is no central authority within the DAO that can be treated as a coordinated body.
Under the “Howey test” lens, the DAO protocol is a solid basis that operates autonomously and in a decentralized fashion. However, it is not the only element. Many off-chain activities are also involved in driving the value of crypto assets. Thus, to reduce the risk of being claimed as a centralized entity, DAOs should pay attention to the decentralization of their primary processes, including:
- Protocol development
- Business development
- Growth and marketing
- Intellectual property
- Governance decisions
In this article, we will focus on the governance function, which is the most important in a DAOs operation and explore it with examples of the most popular DeFi projects.
Governance
Participants of Decentralized Autonomous Organizations realize the right to govern the project through proposals. Breaking down the typical process into steps gives us a better understanding of how the majority of organizations operate:

The process can be split into four main steps:
- Idea Generation
- Proposal Initiation
- Proposal Voting
- Proposal Execution
We can explore these steps to identify any potential point of centralization.
Framework
Using the governance process as a benchmark for proposals, we can identify key questions to be asked at each stage of the process.
- Idea Generation
- What kind of proposals can the community bring into discussion? What role does the core team have in governance?
- Proposal Initiation
- Who can create a proposal? Can a regular participant create a proposal or are proposal rights restricted to specific DAO contributors or the core team?
- Proposal Voting
- What voting strategies are used? Do they consider minority shareholders’ rights?
- What is the voting power distribution? What part of voting power is in insider stakeholders’ ownership and what is available on the market?
- Proposal Execution
- Is execution off-chain or on-chain? Who are the multisig owners, do they get elected or appointed by the core team? Who has the veto rights?
Assessing each project by these categories can give a bigger picture of decentralization in a particular DAO.
OlympusDAO
Olympus is building OHM, a community-owned, decentralized, and censorship-resistant reserve currency that is asset-backed, deeply liquid, and used widely across Web3. OlympusDAO is a community with more than 4k wallets in use.
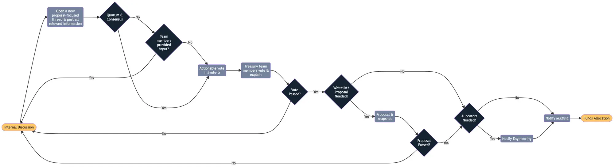
The governance process in OlympusDAO looks like the following:
The main discussion happens on a dedicated Discord server and governance portal. The final voting goes through Snapshot.
OlympusDAO has a team that is involved in the DAO and protocol development. The organizational structure consists of multiple layers headed by Councils, a group of 7 members elected by the heads of departments/working groups. They are responsible for the organization’s vision, value proposition, and strategy.
The next layer is heads or departments/working groups called Strategos. Their role is to be accountable for department goals, project delivery, talent recruitment, managing the team budget, and ensuring successful product launches. They work closely with Council to update department status, negotiate budgets, and define the roadmap and goals of the DAO. Strategos + Team Leads are voted on by their team. Departments consist of Olympians who work on the projects.
The bottom level is community or OHM token holders. The community votes on significant initiatives, provides feedback and proposes ideas.
- Idea Generation
- Proposals traditionally come from internal discussions within working groups, and the community acts as a source of feedback and proposes voting ideas. Even internal initiatives go through a discussion stage. The example of the Treasury process demonstrates that it involves multiple discussions.
- The core team is responsible for platform strategy, roadmap, global vision, project development, and implementation. The community does not elect the core team.
- Proposal Initiation
- The potential point of centralization happens when the idea passes initial voting in the thread. The Treasury team decides whether or not to move forward with the proposal. The Treasury team may also have the right to block a proposal before going public to the DAO.
- The ability to create proposals on Snapshot is also limited to 10 users.
- Proposal Voting
- The voting platform is Snapshot. There are no specific strategies used to consider minority shareholders’ rights.
- Proposal Execution
- Execution is off-chain; the engineering team and multisig owners are responsible for decision execution, which is a point of centralization.
- The process of multisig owners’ election is not documented; potentially, they were appointed directly by a core team.
Voting power distribution
Since the main voting platform in OlympusDAO is Snapshot, we calculated a Gini coefficient. The coefficient was calculated separately for each proposal on Snapshot and put on the time graph:

The trending line lies within 0.80-0.85 which implies that there is highly uneven voting power distribution within the OHM ecosystem. In other words, whales take a key role in community governance and voting power is centralized within a few wallets.

The Gini coefficient calculated among all token holders is about 1. This distribution comes from a large part of tokens staked in the OlympusDAO smart contract (77%) and other platforms. The highest personal owner holds about 0.09%.
Aave
Aave is an open-source and non-custodial protocol to earn interest on deposits and borrow assets with a variable or stable interest rate. It also enables ultra-short duration, uncollateralized flash loans designed to be integrated into other products and services. Aave is a community-governed protocol with over 119k token holders.
The governance process in Aave consists of 3 steps:
- Aave Request for comment (ARC) - Where any user can bring an idea to be discussed on the governance forum.
- Snapshot voting - Off-chain voting that is used for community sentiment check. This is an optional step that helps to shape up the idea before on-chain voting. Every user with 50 AAVE can create a proposal.
- Aave Request for Improvement(AIP) - On-chain proposal submitted via the GitHub pull request. Once accepted it executes automatically.
- Idea Generation
- Any user can bring the idea in the form of ARC to a discussion. Snapshot sentiment check is also open to all users with at least 50 AAVE.
- Proposal Initiation
- In the case of on-chain voting, a proposal (AIP) can be initiated by any user with enough proposal power. The proposal is in the form of a Github pull request that should satisfy general criteria and pass the code checks. The Aave Genesis Team is responsible for request reviews. There is no open data on how the team makes their decisions, so there is a potential point of centralization.
- Proposal Voting
- Different strategies are applied with different pass thresholds depending on proposed protocol changes.
- Proposal Execution
- Execution happens automatically once the proposal has been accepted.
Voting power distribution
The Gini coefficient calculated for each sentiment check on Snapshot is nearly 1, which can be interpreted as extremely centralized.

Compound
Compound is a pioneer lending protocol based on liquidity pools that’s governed by its token stakers. Its governance method has been forked by various DeFi protocols. Community includes more than 200k members.
Operations

The Compound protocol is governed and upgraded by COMP token-holders, using three distinct components; the COMP token, governance module (Governor Bravo), and Timelock. Together, these contracts allow the community to propose, vote and implement changes through the administrative functions of a cToken or the Comptroller. Proposals can modify system parameters, support new markets, or add new functionality to the protocol.
The governance process is on-chain. COMP token-holders can delegate their voting rights to themselves or an address of their choice. Addresses delegated at least 25,000 COMP can create governance proposals; any address can lock 100 COMP to create an Autonomous Proposal, which becomes a governance proposal after being delegated 25,000 COMP. Proposals are executable code, not suggestions for a team or foundation to implement. From the perspective of the governance process, there is no visible point of centralization.
Voting Power Distribution
The top 10 private token holders, including institutional investors and Compound team, have about 19% of the voting power. The overall gini coefficient is 0.998 which demonstrates very high level of centralization.

Balancer
Balancer is a community-driven protocol, automated portfolio manager, liquidity provider, and price sensor that empowers decentralized exchange and the automated portfolio management of tokens on the Ethereum blockchain and other EVM compatible systems. There are about 47.1k members.
Operations
The general governance process includes the following steps:
- Sentiment check on governance forum Request for Comment
- Proposal preparation based on the discussions
- Snapshot vote
- Multisig execution
Idea Generation
- Idea generation and discussion are open to community members without restrictions.
- Proposal Initiation
- The decision to convert a proposal draft into a proposal on Snapshot is taken by the Governance Council, which consists of active community members. The discussion to decide if the draft is a “well-defined proposal” is conducted publicly on Discord.
- Proposal Voting
- The community has admin access to the Snapshot, so the core team does not control it.
- Proposal Execution
- Multisig owners are public persons with defined duties and rules to follow. These multisig owners lose their rights when acting against BAL token holders or in the case of extended absence.
We can see that the project team is working towards decentralization and expanding authority across the community.
Voting power distribution
Looking at the distribution of the Gini coefficient, we can see that most points are within the 0.8 - 1 range. The platform allows users to delegate their voices, which is probably the reason for the high concentration level.

Uniswap
The Uniswap protocol is a peer-to-peer system for exchanging cryptocurrencies (ERC-20 Tokens) on the Ethereum blockchain. The protocol is implemented as a set of persistent, non-upgradable smart contracts; designed to prioritize censorship resistance, security, self-custody, and to function without any trusted intermediaries who may selectively restrict access. There are more than 300k token holders.
Operations
The governance process consists of 3 steps:
- Temperature check
- Temperature check conducts if a form of Discourse posts discussion and voting on Snapshot. The Temperature Check process determines whether there is sufficient will to change the status quo. At the end of the two days, a majority vote with a 25k UNI yes-vote threshold wins. If the Temperature check does not suggest a change from the status quo, the topic will be closed on the governance site. If the Temperature Check does suggest a change, proceed to Stage 2: Consensus Check.
- Consensus check
- Consensus check is going through a similar process via Discourse and Snapshot but requires more voting power to pass the threshold.
- Governance Proposal
- Proposer codes a final proposal and goes through a professional audit to ensure it is appropriate. At least 10 million UNI should be delegated to the proposer’s address to submit a proposal. Once the proposal is ready, the user submits it to the governor.
Idea Generation
- Any community member can bring the idea to the discussion and create a sentiment check on Snapshot. The user that wants to create a sentiment check on Snapshot requires 1k UNI tokens.
Proposal Initiation
- Any user can initiate a proposal with a sufficient token amount delegated to him. No additional restrictions are implied.
Proposal Voting
- Voting happens on-chain via a dedicated portal. The winning option is determined by the simple majority that exceeds the threshold.
Proposal Execution
- Protocol significant changes go through on-chain governance. GovernorBravo is used for on-chain governance and thus doesn’t require multisig management.
Voting power distribution
The protocol governance is heavily dependent on voting delegation. The Gini coefficient calculated for each voting on Snapshot demonstrates the value of about 1.

Inverse.Finance
The Inverse protocol makes a lending-borrowing market that leverages its pooled liquidity across DeFi via a combination of non-synthetic and its own, stabilized, synthetic tokens. The community includes 3.6k members
Operations
The process is centered around on-chain voting of INV token holders.

The process starts with idea discussion on social, community calls, and forum posts to check sentiment on the proposal. The proposer should present the code for the community review to get a social consensus before on-chain voting.
Idea Generation
- Idea generation is open to any DAO participant.
Proposal Initiation
- Anyone who has 1400 votes delegated or who is a whitelisted DAO member can submit a proposal on-chain.
Proposal Voting
- The participants are able to vote by themselves or delegate votes to a third party.
Proposal Execution
- The proposal requires a minimum of 7000 FOR votes to pass quorum and it needs to have more FOR votes than AGAINST votes.
- Once a proposal has passed, it must be queued on-chain. This action can be triggered by anyone who is willing to pay the gas fee (usually done by a DAO member). The proposal then enters a holding period of 48 hours to allow users time to prepare for the consequences of the execution of the proposal. After the holding period, the proposal’s execution can be triggered by anyone within 14 days. If the proposal is not executed within 14 days, it will expire and is no longer actionable.
Voting Power Distribution
The Gini coefficient calculated among each token holder is about 0.991, which demonstrates a high inequality rate.

Conclusion
The overview in this article was based purely on public data listed on the project’s documentation, websites, and governance forums. Therefore, it may be missing details hidden from the external view. Further research would include interviews with active community participators and core team members. Even without personal interviews, public information was enough to explore the governance process and make informed conclusions.
For most projects, the operations of the project’s core team remain hidden from the public audience. Potential points of centralization arise since protocol development often relies on their decisions, especially when governance happens off-chain via Snapshot. The whole decision-making process can be potentially compromised when the community is based only on social consensus.
From the perspective of voting power distribution, each mentioned project has an extremely high Gini coefficient of close to 1. The top token holders usually include institutional players and project teams, which can also be considered a potentially negative impact to project decentralization. However, the project promotes vote delegation as a mitigation tool. Considering minority token holders’ voting apathy, the efficiency of such an approach raises questions and requires additional research.
A common trend is that more mature projects tend to distribute more responsibility to the community. A good example is Balancer - the core team provides admin access to Snapshot for selected community members to remove another centralization point in the process. Another example is Compound - among reviewed projects; Compound demonstrates the highest level of decentralization, tying all processes around on-chain voting and execution.
On the other hand, less mature projects have a more centralized and organized structure with influential core teams and sub-DAOs. It may be related to the need to guide product development in the early stages. This is a reasonable approach, but it requires more insight to determine how this trend will play out over time.


